.

2022年第一批安徽省首臺套重大技術裝備名單公布,共評定100個,被評定的安徽省首臺套,將可獲得蕞高500萬的獎補資金。今年下半年,還會組織第二批的申報,想申報的朋友,來看看安徽省首臺套申請條件,有任何疑問,可以直接咨詢小編了解。
安徽省首臺套免費咨詢:19855108130(手機/微信)
安徽省首臺套申請條件
(一)申請單位為在安徽省行政區域內依法設立,具有獨立法人資格,并具備產品設計及關鍵部件的制造、組裝能力的研發、生產企事業單位。
(二)申請產品符合本辦法第二條規定的特征,并屬于本辦法第四條規定的范圍,已經用戶使用,符合設計要求。
(三)符合導向。申請產品符合國家產業政策和安徽省工業發展規劃要求,并列入安徽省重大技術裝備發展規劃或年度實施計劃。
(四)產權明晰。申請單位通過其主導的技術創新活動,在國內外依法擁有自主知識產權,或者通過依法受讓取得知識產權的使用權。申請單位擁有產品注冊商標所有權。
(五)技術先進。申請單位掌握產品生產的核心技術、關鍵工藝或應用新技術原理、新設計構思,在結構、性能、材質、工藝等方面對原有產品率先進行根本性改進,產品的主要技術性能指標取得標志性突破。首臺(套)重大技術裝備在同類產品中達到國內先進水平以上。
(六)質量可靠。通過省級及以上質量主管部門資質認定的實驗室和檢驗機構的檢測。屬于國家有特殊行業管理要求的產品(如軍工、醫療器械、計量器具、壓力容器等),需具有相關行業主管部門批準頒發的產品生產許可證。屬于國家實施強制性產品認證的產品,需通過強制性產品認證。
除了滿足以上條件,還需要在2020年1月1日以來經用戶初次使用的成套技術裝備、單臺設備或關鍵部件,初次使用時間以合同雙方的最后一次發票開具時間和用戶驗收報告簽訂時間為準,不得重復申報。
安徽省首臺套補貼政策
1、對省內研制和省內示范應用企業,分別按首臺(套)重大技術裝備售價按檔次給予一次性獎補,合計最高500萬元。其中,單價(或貨值)在1000萬元(含)以下的,按其單價(或貨值)的15%給予獎補;單價(或貨值)在1000萬元以上的,按其1000萬元(含)以內價值的15%加上超出1000萬元價值部分的10%給予一次性獎補。最終補助金額根據年度資金規模統籌安排。
2、對近三年已評定的安徽省首臺(套)重大技術裝備,投保“綜合險”的企業,按年度保費的80%給予補貼,補貼時限為一年。每個企業每年保費補貼最高300萬元。已享受該政策的裝備不再享受。
3、獲得《安徽省首臺(套)重大技術裝備認定證書》的重大技術裝備,全省各級重大建設項目和政府投資項目予以優先采購。
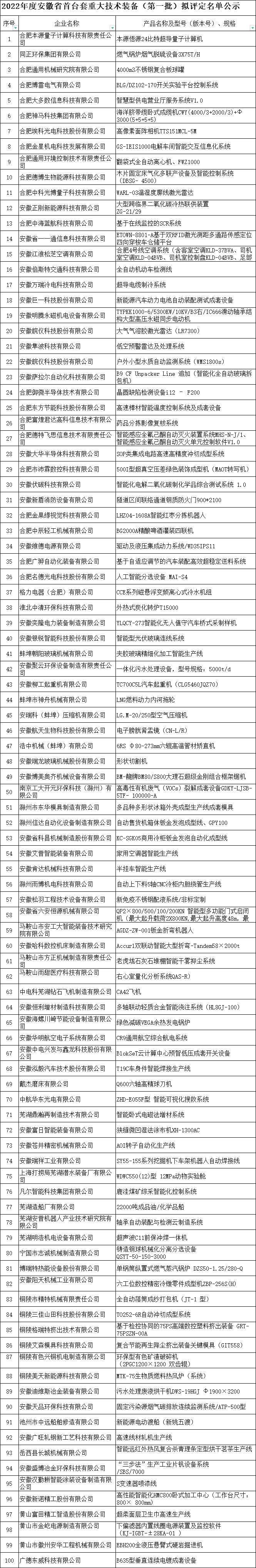
安徽省首臺套名單(2022年第一批)
